skip to content
Neurowiki
User Tools
Log In
Site Tools
Search
Tools
Edit this page
Old revisions
Backlinks
Recent Changes
Media Manager
Sitemap
Log In
>
Recent Changes
Media Manager
Sitemap
Trace:
•
absicherung_von_laptops_und_datentraegern
•
up_to_date
•
recruitment_redcap
tools:orsee:faq:recruitment_redcap
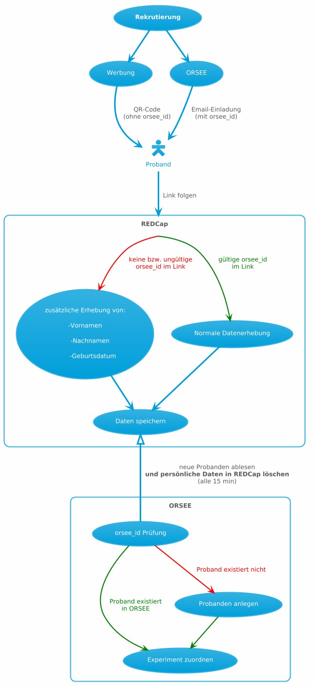
Recruiting with REDCap-based pre-screening
tools/orsee/faq/recruitment_redcap.txt
· Last modified:
07.08.2024 13:59
by
aguilera_tu-dresden.de
Page Tools
Edit this page
Old revisions
Backlinks
Back to top